IEC 61010-1第三版第3版風險評估
自第3版發布以來,對風險評估是否以及何時是一項要求或僅僅是一種選擇的解釋各不相同。不同的認證機構之間,測試機構和制造商之間,甚至特定的離散實體之間都存在分歧。鑒于此前的不確定性以及不一致強制要求的可能性,實驗室對標準的要求進行了深入的審查。
IEC 61010-1第三版
第3版風險評估:您需要了解的內容
3 屆 IEC 61010-1版,測量,控制和實驗室用電氣設備的安全要求-第1部分:通用要求,因此本標準的所有國家的版本,介紹,不包括在以前的一個新元素版本,風險評估。由于3的發布RD版,出現了不同有關,如果當一個風險評估的規定,或只是一個選項的解釋。不同的認證機構之間,測試機構和制造商之間,甚至特定的離散實體之間都存在分歧。
鑒于此前的不確定性以及不一致強制要求的可能性,實驗室對標準的要求進行了深入的審查。這次審查的目的是制定有關61010-1 3規定的位置RD版風險評估的要求,更好地滿足客戶在我們所有的安全實驗室的一致解釋的期望。
為此,實驗室已確定具有以下任何功能的產品或系統將被要求進行風險評估:
1.當人類需要與設備互動時;
2.帶顯示器,指示器,控制器或終端的設備;
3.對于運動部件超過第7.3.4和7.3.5條規定的限制的設備,和;
4.用于能量保護等級低于5J的設備。
實驗室預計,大多數61010-1第3版項目將至少滿足前兩項中的任何一項或兩項,因此風險評估將需要與項目一起執行和提交。為了協助這項工作,以下頁面提供了風險評估指南,并可通過聯系您的實驗室代表獲得其他幫助。
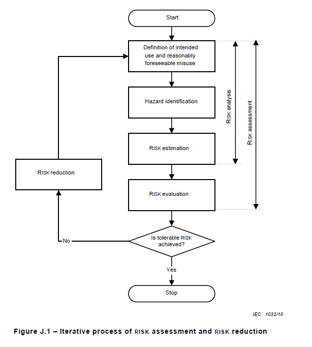
該標準提供了第17章和附件J中的指導,引用了其他幾個指南和標準,但基本要求是應進行風險評估并記錄,以通過涵蓋以下內容的迭代過程實現至少可容忍的風險:
1.風險分析
風險分析是識別危險并根據可用信息的使用估計風險的過程。
2.風險評估
每個風險分析都需要一個計劃來評估風險的估計嚴重性和可能性,并判斷由此產生的風險等級的可接受性。
3.降低風險
如果初始風險等級不可接受,則應采取措施降低風險。然后重復風險分析和風險評估過程,包括檢查沒有引入新風險。

風險分析步驟用于識別危險并確定每種危險帶來的風險。例如,移動部件可能導致擠壓或纏結,或者熱表面可能導致操作員或路人燃燒或相鄰材料點燃。
風險評估步驟涉及某種計算,基于事件的危害嚴重程度(下面的J.1)和事件發生的可能性(下面的J.2),確定風險是否為制造商所接受。

在這種情況下,概率在第1列中分配權重,在第5行中分配嚴重性,輸入這些權重的乘積并確定相應的風險容限線。在何處繪制此行是制造商根據任何相關數據或公司流程做出的決定,或法律指導被認為是審慎的。

